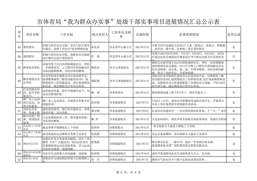
按照武汉市党史学习教育办公室《关于做好“我为群众办实事”实事项目及进展情况公开工作的通知》要求,现对市体育局截至10月份“我为群众办实事”处级干部实事项目及进展情况进行网上公示。
附:《市体育局“我为群众办实事”处级干部实事项目进展情况汇总公示表》
动漫岛
2021年10月26日








上一篇:
市体育局领导班子实事项目进展情况公示表
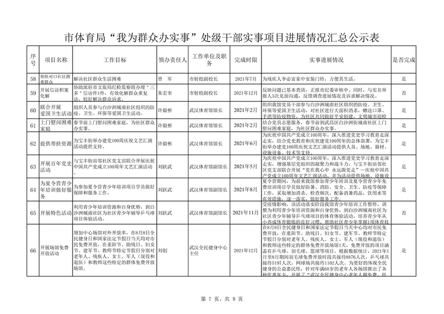
按照武汉市党史学习教育办公室《关于做好“我为群众办实事”实事项目及进展情况公开工作的通知》要求,现对市体育局截至10月份“我为群众办实事”处级干部实事项目及进展情况进行网上公示。
附:《市体育局“我为群众办实事”处级干部实事项目进展情况汇总公示表》
动漫岛
2021年10月26日







